岩棉净化板与玻镁净化板对比及选型建议
岩棉净化板和玻镁净化板均属于主流净化板材,核心用途是为洁净空间提供围护、隔断或吊顶,二者无绝对“优劣之分”,仅在性能侧重、适用场景上差异显著,选择的核心是匹配自身使用环境、预算及核心需求。以下从核心性能、优缺点、适用场景等维度做全面对比,帮你精准选型。
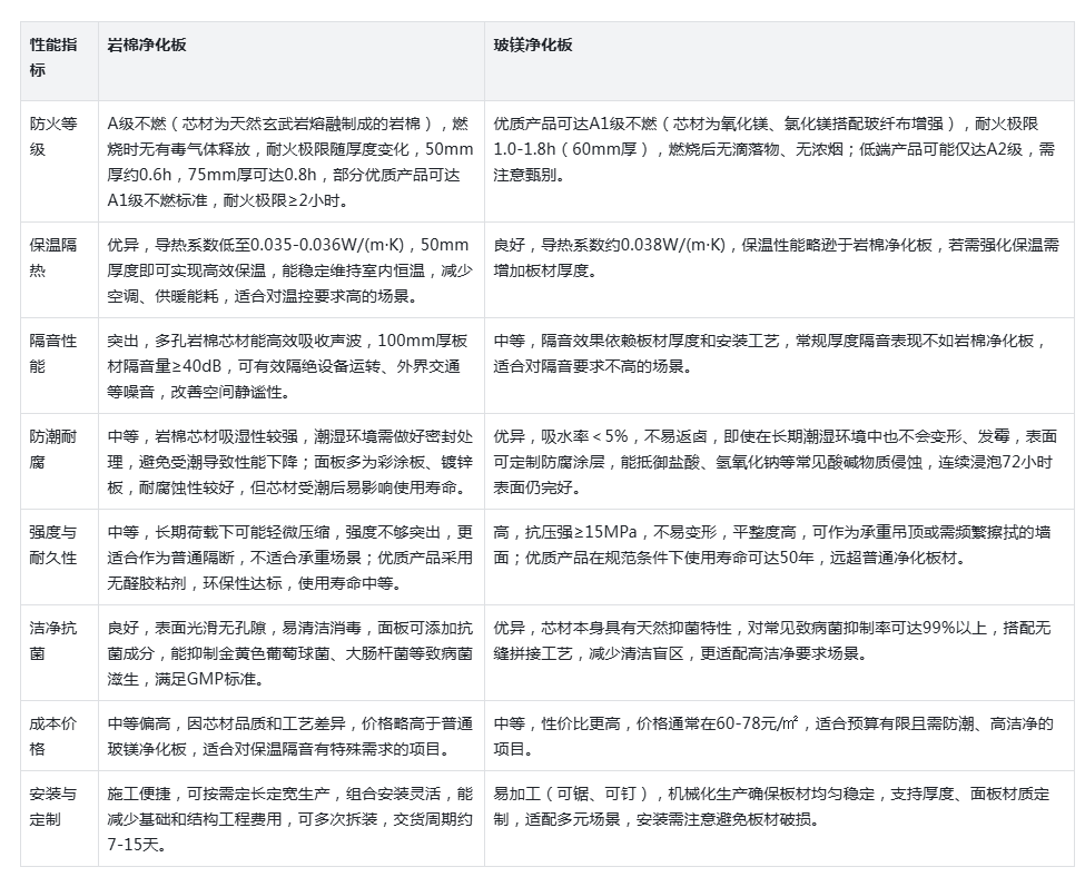
一、核心性能详细对比

二、两款板材核心优缺点总结
(一)岩棉净化板
优点:1. 防火性能出色,A级不燃,无有毒烟气释放,安全系数高;2. 保温隔热、隔音效果优异,能有效降低能耗和噪音污染;3. 面板耐腐蚀性好,环保性达标(无醛胶粘剂);4. 安装灵活,可多次拆装,综合施工成本较低;5. 适配多种洁净场景,满足医疗、电子等行业基础需求。
缺点:1. 强度中等,不能用于承重场景,长期荷载易轻微压缩;2. 防潮性一般,潮湿环境需额外做密封防护,否则易受潮影响性能;3. 价格略高于普通玻镁净化板,预算有限时性价比不占优。
(二)玻镁净化板
优点:1. 防潮耐腐性能突出,适配南方潮湿地区或高湿度场景,使用寿命长;2. 强度高、平整度好,可作为承重吊顶和高频清洁墙面;3. 洁净抗菌性优异,无卫生死角,满足高洁净标准;4. 性价比高,价格适中,适合大面积铺设;5. 防火等级可达A1级,耐火极限高,安全性有保障。
缺点:1. 保温、隔音性能略逊于岩棉净化板,温控、降噪需求高的场景需额外处理;2. 低端产品易出现“返卤”现象,腐蚀金属配件,选购需认准优质产品;3. 重量略重,安装时需确认承重结构是否达标。
三、适用场景精准匹配(核心选型依据)
(一)优先选岩棉净化板的场景
北方地区或对保温隔热、隔音有高要求的场景:如电子厂房(需恒温恒湿)、数据中心(需降噪、保温)、临近主干道的洁净车间,岩棉的保温隔音优势能大幅提升空间舒适度和节能效果。
对防火有基础要求且需兼顾保温的普通洁净场景:如食品加工车间、普通制药辅助车间、工业厂房隔断,岩棉的A级防火的性能能有效防范火灾风险,同时降低能耗。
需要多次拆装、施工周期短的临时洁净空间:如临时隔离病房、临时检测实验室,岩棉净化板安装灵活、可重复利用的特点能降低施工和后期处置成本。
医疗健康领域辅助场景:如医院走廊、无菌病房辅助区域,岩棉的抗菌洁净和防火性能能满足基础安全需求,同时保温效果可维持室内舒适温度。
(二)优先选玻镁净化板的场景
南方潮湿地区或高湿度、高腐蚀场景:如生物实验室、化工车间、食品清洗车间,玻镁板的防潮耐腐性能可避免板材受潮、腐蚀,延长使用寿命。
对洁净度、强度有极高要求的场景:如医院手术室、ICU、高端制药车间、半导体核心区域,玻镁板的高平整度、无卫生死角和高抗菌性,能满足GMP认证和百级洁净要求。
预算有限、需大面积铺设的场景:如普通电子装配车间、化妆品生产车间、仓储物流中心,玻镁板性价比高,能在控制成本的同时满足基础洁净和防火需求。
需要承重或高频清洁的部位:如洁净吊顶、墙面(需频繁擦拭消毒),玻镁板的高强度和易清洁特性的能适应长期使用需求。
四、总结与选型建议
1. 无绝对优劣,按需选型:若核心需求是保温、隔音、灵活安装,优先选岩棉净化板;若核心需求是防潮、耐腐、高洁净、高强度、高性价比,优先选玻镁净化板。
2. 特殊场景可选复合款:若同时需要高防火、高保温,可考虑玻镁岩棉复合净化板,兼顾两者优势,适合北方高端医疗、高端电子等严苛场景。
3. 选购避坑提醒:无论选择哪种板材,均需索要《燃烧性能检测报告》,确认防火等级;岩棉板需关注芯材密度(120~150kg/m³为佳),玻镁板需认准“无卤、低碱”产品,避免低端产品返卤、腐蚀。
简单来说,岩棉净化板侧重“保温隔音+灵活安全”,玻镁净化板侧重“防潮耐腐+高洁净高强度”,结合自身所在地区、使用环境和预算,就能快速选出最适合的板材。